Skip to main content
eScience in Action

Data Curation Network: How Do We Compare? A Snapshot of Six Academic Library Institutions’ Data Repository and Curation Services


Abstract

Objective: Many academic and research institutions are exploring opportunities to better support researchers in sharing their data. As partners in the Data Curation Network project, our six institutions developed a comparison of the current levels of support provided for researchers to meet their data sharing goals through library-based data repository and curation services.

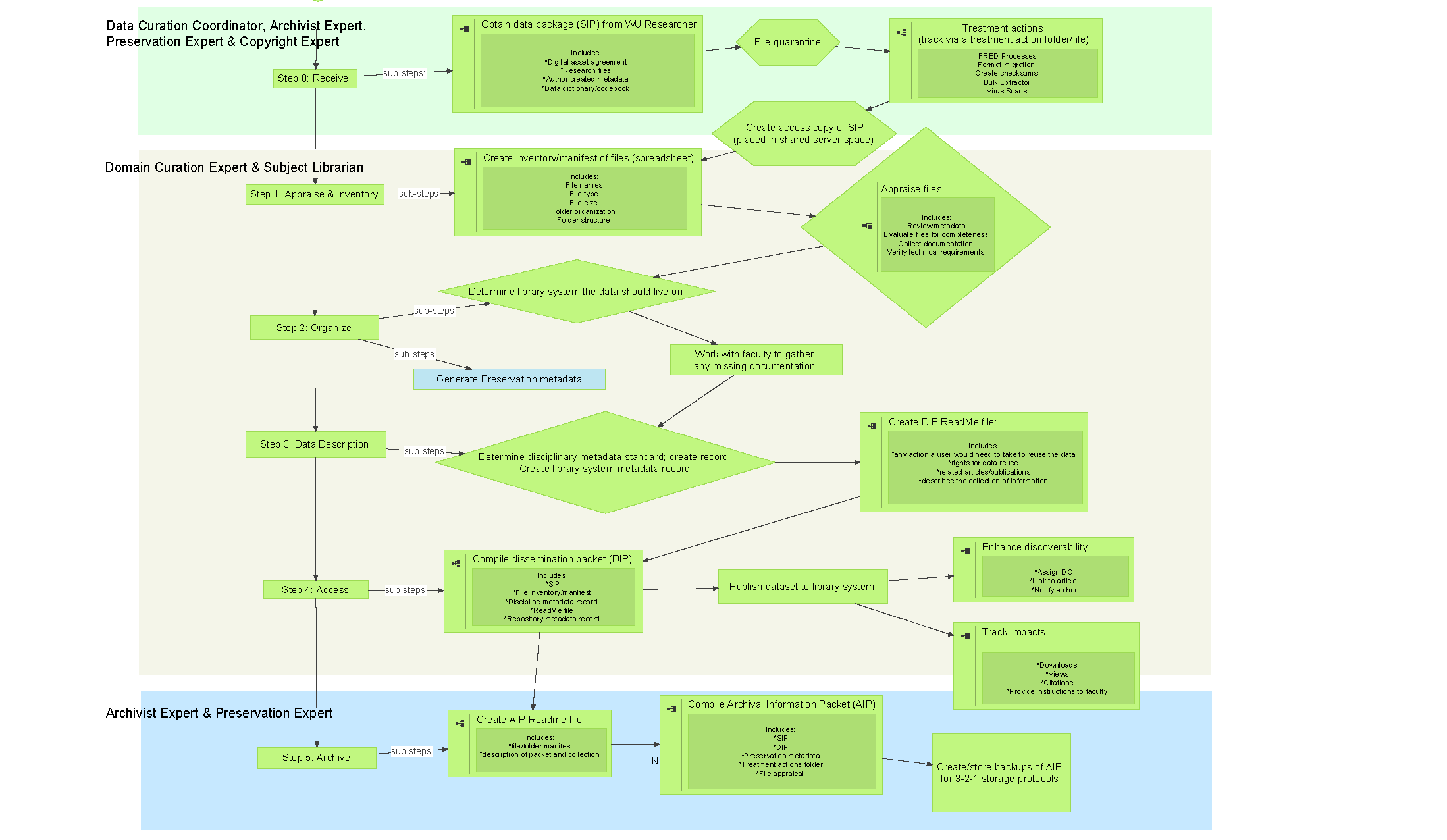
Methods: Each institutional lead provided a written summary of their services based on a previously developed structure, followed by group discussion and refinement of descriptions. Service areas assessed include the repository services for data, technologies used, policies, and staffing in place.

Conclusions: Through this process we aim to better define the current levels of support offered by our institutions as a first step toward meeting our project's overarching goal to develop a shared staffing model for data curation across multiple institutions.

Keywords: digital repositories, research data management (RDM) services, institutional repositories, academic libraries, scholarly communications, data curation

How to Cite:

Johnston, L. R., Carlson, J. R., Hswe, P., Hudson-Vitale, C., Imker, H., Kozlowski, W., Olendorf, R. K. & Stewart, C., (2017) “Data Curation Network: How Do We Compare? A Snapshot of Six Academic Library Institutions’ Data Repository and Curation Services”, Journal of eScience Librarianship 6(1): 3. doi: https://doi.org/10.7191/jeslib.2017.1102

Rights: Copyright © 2017 Johnston et al.

Downloads:
Download PDF

3153 Views

3480 Downloads