Skip to main content
Original Research

Pilot Study of a Resource-Appropriate Strategy for Downstaging Breast Cancer in Rural Uganda


Abstract

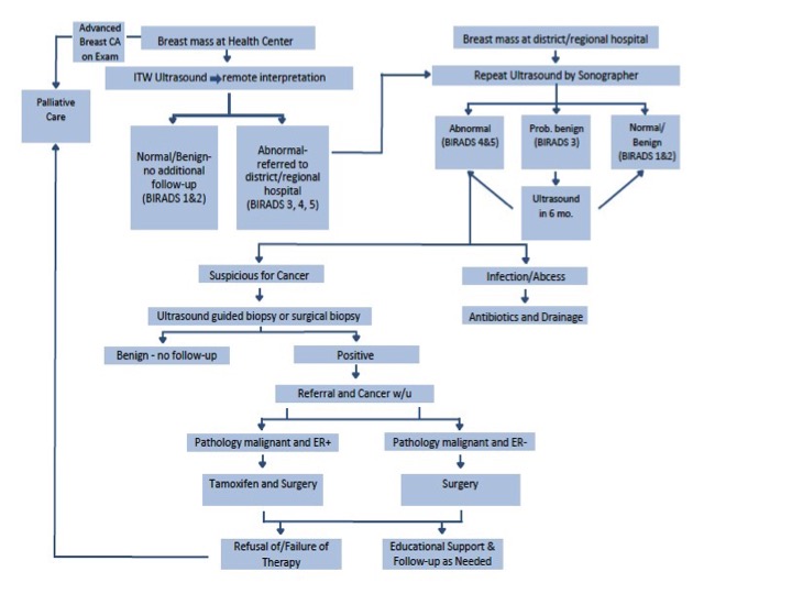
Breast cancer incidence and mortality are rapidly increasing in low- and middle-income countries like Uganda. Shifting the proportion of women presenting with late-stage breast cancer to early-stage breast cancer (downstaging) at the time of diagnosis would substantially improve survival and efficient use of available resources. Imaging The World (ITW) conducted a pilot study in Uganda where trained village health teams (VHTs) promoted breast cancer awareness in the Kamuli District (Uganda). As a result, 212 women with self-detected lumps presented to the community health center level III (Nawanyago HCIII) for a clinical breast examination (CBE). Patients with masses on CBE were examined with breast ultrasound by a certified sonographer trained in breast imaging. Women with ultrasound-detected masses were referred to a regional health center for further evaluation. Of the 212 women, 44 (21%) had a palpable mass by CBE, 11 (28%) examined by ultrasound were recommended for biopsy, and four breast cancers were diagnosed. Providing ultrasound scanning at Nawanyago HCIII reduced the number of women travelling to the referral hospital by 75%. As a result of breast cancer awareness and ultrasound studies, we were able to diagnose breast cancer at an earlier stage than would be otherwise possible. This pilot project supports locally available breast ultrasound as a resource-appropriate strategy to downstage breast cancer in a low-income country.

Keywords: low- and middle-income countries (LMICs), breast cancer downstaging, breast ultrasound

How to Cite:

Matovu, A., Scheel, J. R., Shadrack, P., Ssembatya, R., Njeri, A., Galukande, M. & DeStigter, K. K., (2016) “Pilot Study of a Resource-Appropriate Strategy for Downstaging Breast Cancer in Rural Uganda”, Journal of Global Radiology 2(1): 1. doi: https://doi.org/10.7191/jgr.2016.1021

Rights: © 2016 the Author(s). This open access article is distributed under a Creative Commons Attribution 4.0 License (https://creativecommons.org/licenses/by/4.0/).

Downloads:
Download PDF

1123 Views

856 Downloads

Published on
2016-05-12